
MCC NEET UG Counselling 2026 Live – Result, Fees, Seats & Process
RISHIKESH KUMAR
Table of Contents
Predict Your Rank Now
Enter your NEET score to get an estimated rank
Find the Best Colleges For You
Based on your NEET rank, Category & more

Get Your Dream Medical College
Secure your seat with expert counselling
Latest Update
The NEET UG 2026 counselling has started. MCC registration for Round 1 began on 17th October 2025. NMC has also released the MBBS seat matrix—775 colleges offering 1,14,550 seats across AIIMS, Central Institutes, and JIPMER.
Choice Filling for Round-1: Extended to 12:00 PM of 20th Nov, 2025- 21st Nov,2025.
Choice Locking for Round-1: Available from 08:00 AM on 21st Nov,2025 up to 12:00 PM on 21st Nov, 2025.
Overview
The Medical Counselling Committee (MCC) is a government organisation that manages seat allotment for medical and dental courses in India. It handles admissions for undergraduate (UG), postgraduate (PG), and super-speciality courses like DM and M.Ch through a centralised online process. MCC allocates seats for 15% of All India Quota (AIQ) seats in government colleges, 50% of AIQ seats for PG courses, and all seats in deemed universities. The process is based on students' NEET scores, reservation eligibility, and the preferences they submit during counselling.
The counselling procedure involves online registration, choice filling, and seat allotment. Candidates lock their preferences, and MCC assigns seats based on merit and availability.
MCC counselling is a transparent, merit-based system that simplifies the admission process for medical or dental students. With preparation and understanding of the steps, aspirants can secure a seat in their desired college, turning their dreams of becoming a doctor into reality.
Key Highlights
| Particulars | Details |
|---|---|
| Term | NEET UG 2026 |
| MCC NEET Counselling Authority | Medical Counselling Committee (MCC), DGHS |
| Official Website | mcc.nic.in |
| What's New? | Counselling Registration to begin in October 2025 (Tentative) |
| Total MBBS Seats | 1,18,148 Seats (21,000 plus seats under All India Quota (AIQ), Deemed, and Central Universities) |
| Total MBBS Colleges | 450 + Colleges under MCC (15% AIQ, Central, Deemed, ESIC, AFMS, 100% AIIMS) |
| College Types & Seats |
15% AIQ in Govt. Colleges: 8500 Plus Seats Deemed Universities: 10,500 Plus Seats Central/ESIC/AFMC/AIIMS Institutes: 2500 Plus Seats |
| Total Seats under MCC Counselling | 21,000 plus seats (Under MCC handles only All India Quota and central institutes) |
| Counselling Mode | Online (Registration, Choice Filling, and Allotment) |
| Seat Allocation Basis | NEET 2025 Score, Preferences, Category, Seat Matrix & Reservation |
| Reservation Categories | UR, SC, ST, OBC-NCL, EWS, and PwD (As per Central Government norms) |
Eligibility Criteria
- All India Quota (AIQ) Seats: Candidates who clear the NEET UG exam can participate in counselling for 15% of AIQ seats in government medical and dental colleges. Aspirants from Andhra Pradesh and Telangana are also eligible for these seats.
- Institutional/Domicile Quota Seats: Students applying for seats under Central Universities (such as Aligarh Muslim University, Banaras Hindu University, University of Delhi, and Jamia Millia Islamia) must meet the specific domicile or institutional requirements and register through the official MCC website.
- Special Categories:
(a) Wards of ESIC-insured persons can apply for colleges under the Employee State Insurance Corporation.
(b) Candidates seeking admission to the Armed Forces Medical College (AFMC), Pune, must follow the MCC registration guidelines. - Reservation for Persons with Disabilities (PwD): The reservation for the PwD category has been increased from 3% to 5%, and it includes 21 benchmark disabilities under "The Rights of Persons with Disabilities Act, 2016." Candidates falling under these categories are eligible for reserved seats by MCC regulations.
- Counselling Fees: Candidates need to pay a registration fee, which is non-refundable and a refundable tuition fee during the counselling registration process.
Registration Fee
Students applying for Medical/Dental/B.Sc. Nursing seats must pay two types of fees -
Deemed Universities:
- Registration Fee (Non-Refundable): ₹5,000 (for all candidates)
- Security Deposit (Refundable): ₹2,00,000
- Total Payment at Registration: ₹2,05,000
AIQ & Central Universities (DU, AMU, BHU, JMI, AFMC, ESI, AIIMS, JIPMER, B.Sc. Nursing):
- UR/EWS Candidates:
- Registration Fee: ₹1,000
- Security Deposit: ₹10,000
- Total: ₹11,000
- SC/ST/OBC/PwD Candidates:
- Registration Fee: ₹500
- Security Deposit: ₹5,000
- Total: ₹5,500
Applying for Both Govt. & Deemed Universities?
Candidates applying for both Govt. and Deemed Universities must pay only the higher fee—i.e., ₹5,000 (registration) + ₹2,00,000 (security deposit) = ₹2,05,000.
(Note: The amount of this fee is not fixed and may vary depending on the institution.)
Counselling Schedule
MCC NEET UG Counselling Schedule 2026 (AIQ) - (Released)
The MCC NEET UG Counselling 2026 registration has started. The registration dates for counselling 2026 have been released. Below is the final timeline for each round of counselling:
NEET UG State Schedule 2026 (Round Wise)
NEET-UG SCHEDULE 2025 (All India Quota / Deemed / Central / State Quota)
| S.No. | Schedule for Admission | All India Quota/ Deemed & Central Universities | Verification of Joined candidates Data by MCC | State Counselling | Verification of Joined candidates Data by States |
|---|---|---|---|---|---|
| 1 | 1st Round of Counselling | 17th Oct,2025 to 5th Nov,2025 | 2nd Dec,2025 to 3rd Dec,2025 | - | - |
| 2 | Last date of Joining | 1st Dec,2025 | – | - | – |
| 3 | 2nd Round of Counselling | 5th Dec,2025 to 9th Dec,2025 | 22nd Dec,2025 to 23rd Dec,2025 | - | - |
| 4 | Last date of Joining | 21st Dec,2025 | – | - | – |
| 5 | Round-3 | 26th Dec,2025 to 30th Dec,2025 | 12th Jan,2026 to 13th Jan,2026 | - | - |
| 6 | Last date of Joining | 11th Jan,2026 | – | - | – |
| 7 | Stray Vacancy | 15th Jan,2026 to 18th Jan,2026 | – | - | – |
| 8 | Last date of Joining | - | – | - | – |
MCC NEET UG Counselling Schedule 2026 (Round Wise)
Round Wise MCC NEET-UG 2026 Counselling Full Schedule (All India Quota / Deemed / AIIMS / JIPMER)
| Round | Seat Matrix Verification | Registration / Payment | Choice Filling / Locking | Processing of Allotment | Result | Reporting / Joining | Verification of Joined Data |
|---|---|---|---|---|---|---|---|
| Round 1 | 23rd Oct,2025 | 17th Oct,2025 to 5th Nov,2025 (*till 12:00 NOON, payment till 3:00 PM) |
20th Nov,2025 – 21st Nov,2025 (Locking: 21st Nov, 08:00 AM to 12:00 PM) |
21st Nov,2025 | 22nd Nov,2025 | 23rs Nov,2025 to 1st Dec,2025 | 2nd Dec,2025 to 3rd Dec,2025 |
| Round 2 | 5th Dec,2025 | 5th Dec,2025 to 9th Dec,2025 (*till 12:00 NOON, payment till 3:00 PM) |
6th Dec,2025 to 9th Dec,2025 (Locking: 9th Dec, 4 PM to 11:55 PM) |
10th Dec,2025 to 11th Dec,2025 | 12th Dec,2025 | 13th Dec 2025, to 21st Dec,2025 | 22nd Dec,2025 to 23rd Dec,2025 |
| Round 3 | 26th Dec,2025 | 26th Dec,2025 to 30th Dec,2025 (*till 12:00 NOON, payment till 3:00 PM) |
27th Dec,2025 to 30th Dec,2025 (Locking: 30th Dec, 4 PM to 11:55 PM) |
31st Dec,2025 to 1st Jan,2026 | 2nd Jan,2026 | 3rd Jan,2026 to 11th Jan,2026 | 12th Jan,2026 to 13th Jan,2026 |
| Stray Vacancy | 15th Jan,2026 | 15th Jan,2026 to 18th Jan,2026 (*till 12:00 PM, payment till 3:00 PM) |
15th Jan,2026 to 18th Jan,2026 (Locking: 18th Jan, 4:00 PM to 11:55 PM) |
19th Jan,2026 to 20th Jan,2026 | 21st Jan,2026 | 22nd Jan,2026 to 31st Jan,2026 | — |
Counselling Procedure
Complete and Detailed Counselling Process for NEET UG
The Medical Counselling Committee (MCC) conducts counselling for UG medical (MBBS/BDS) courses for various quotas and reserved categories. Below is a step-by-step guide to the process:
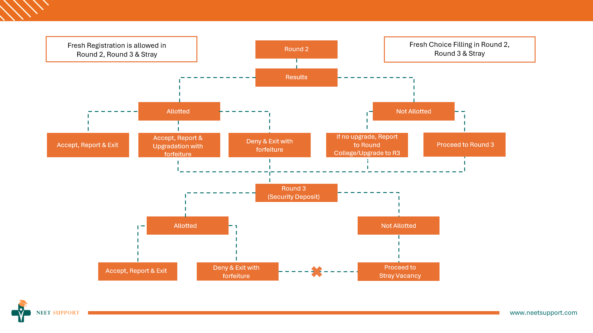
Complete flow chart on MCC NEET UG Counselling


1. Registration on MCC Portal
- Provide essential details, such as your NEET UG Roll Number, Application Number, and Personal Information.
- Payment of counselling fees:
Non-Refundable Registration Fee: This fee is mandatory and varies depending on the candidate category and the type of institution.
Refundable Security Deposit: A tuition deposit is refundable if the candidate does not join the seat allotted to them.
2. Choice Filling and Locking
After a successful registration process, candidates must fill in their preferences for their desired colleges and courses.
- Choices can be modified multiple times during the choice-filling window.
- Once finalised, candidates must lock in their choices before the deadline. Failure to lock will result in the automatic locking of saved choices.
3. Seat Allotment
Seats are allotted based on NEET scores, reservation policies, and preferences submitted by candidates.
Results are published online, and candidates can download their allotment letters from the MCC portal.
- Round 2 Seat Allotment:
If a candidate is not satisfied with the Round 1 allotment or was not allotted a seat, they can participate in Round 2.
- Mop-Up Round:
Conducted for vacant seats after Round 2.
Primarily for Deemed Universities and Central Universities.
- Stray Vacancy Round:
The final round was conducted at the level of the institution for leftover seats.
4. Reporting to the Allotted College
After each round, candidates who are satisfied with their allotment must report to the allotted college within the given time.
- Documents are verified, and the process of admission is completed.
5. Documents Required for Verification
At the time of reporting to the allotted college, candidates must carry the following documents:
- NEET UG Scorecard and Admit Card.
- Class 10th and 12th Mark Sheets and Passing Certificates.
- Identity Proof (Aadhaar Card, Passport, etc.).
- Caste/Category Certificate (for SC/ST/OBC-NCL/EWS candidates).
- PwD Certificate (if applicable).
- Allotment Letter (downloaded from the MCC website).
- Passport-sized photographs.
6. Counselling for Special Categories
- Institutional Quota Seats:
For candidates applying under Central Universities like AMU, BHU, DU, and Jamia Mia Islamia, specific domicile or internal quota eligibility is required.
Registration and document submission are done through the MCC portal.
- ESIC Insured Persons' Wards:
Candidates eligible for Employee State Insurance Corporation seats must meet the specific criteria and register for these seats.
- AFMC, Pune:
Separate eligibility criteria and procedures are applicable to the Armed Forces Medical College.
7. Reservation Policies
- 15% All India Quota (AIQ):
- Open to all candidates, including those from Andhra Pradesh and Telangana.
- PH Category:
- Reservation for Persons with Disabilities (PwD) has been increased from 3% to 5%, including 21 benchmark disabilities as per the Rights of Persons with Disabilities Act, 2016.
Key Points to Remember
- Candidates must regularly check the MCC website for updates on the counselling schedule and important dates.
- Locking choices within the specified timeframe is crucial.
- Ensure all documents are complete and accurate for hassle-free verification.
- A refundable security deposit is forfeited if a seat is allotted but not joined.
Reservation Details:
- 15% All India Quota (AIQ) Seats:
Open to candidates from all states, including Andhra Pradesh and Telangana.
- Persons with Disabilities (PwD) Category:
Reservations under the PwD category have increased from 3% to 5%.
Includes 21 benchmark disabilities as defined under the Rights of Persons with Disabilities Act, 2016.
- Institutional Quotas/Domicile Quotas in Central Universities:
Certain Central Universities like Aligarh Muslim University (AMU), Banaras Hindu University (BHU), University of Delhi (DU), and Faculty of Dentistry, Jamia Mia Islamia, Delhi, offer seats under institutional or domicile quotas for internal candidates.
- ESIC Quota:
Reserved seats for wards of insured persons under the Employee State Insurance Corporation (ESIC).
- Armed Forces Medical College (AFMC), Pune:
Special reservations or eligibility applies for candidates under this institution.
The exact percentage of reservations for SC, ST, OBC-NCL, and EWS categories is not mentioned explicitly in the provided paragraph. However, it typically follows central government norms (e.g., SC: 15%, ST: 7.5%, OBC-NCL: 27%, and EWS: 10%) for AIQ seats. Candidates are encouraged to check official MCC notifications for precise quotas.
MCC Bulletin
Check The complete details on NEET UG Counselling 2026
Seat Matrix
Seat Distribution for NEET UG 2026 (Conducted by MCC)
1. 15% All India Quota (AIQ) Seats
- Seats: 15% of total MBBS/BDS seats in government medical colleges.
- Eligibility: Open to all Indian candidates, excluding states like Jammu & Kashmir (J&K), which is subject to seat contribution.
- Institutes Involved: All government medical colleges (excluding those that do not participate in AIQ).
2. 100% MBBS/BDS Seats of BHU (Banaras Hindu University)
- Seats: 100% of the MBBS/BDS seats at BHU.
- Eligibility: Open to all NEET UG candidates.
3. 100% MBBS Seats at AIIMS (All India Institute of Medical Sciences)
- Seats: 100% of the MBBS seats at AIIMS institutions across India.
- Eligibility: Open to all NEET UG candidates.
4. 100% JIPMER Seats (Puducherry/Karaikal)
- Seats: 100% of the MBBS seats at JIPMER.
- Eligibility: Open to all NEET UG candidates.
5. 100% AMU (Aligarh Muslim University) Seats
- Seats: 100% of the MBBS seats at AMU.
- Eligibility: Open to all NEET UG candidates.
6. 85% State Quota Seats (DU/I.P University)
- Seats: 85% of the MBBS/BDS seats are in institutions like VMMC, ABVIMS, and ESIC Dental.
- Eligibility: Reserved for candidates from the respective states, including Delhi University and I.P University.
7. 100% Faculty of Dentistry, Jamia Millia Islamia Seats
- Seats: 100% of the BDS seats at Jamia Mia Islamia.
- Eligibility: Open to all candidates. Additionally, 5% internal quota for Jamia students.
8. 15% I.P. Quota Seats of ESIC
- Seats: 15% of the MBBS/BDS seats at ESIC.
- Eligibility: Reserved for the wards of ESIC-insured individuals.
Documents Required for MCC NEET UG Counselling
Candidates must have the following documents ready for verification during the counselling process :
Mandatory Documents:
- Allotment Letter issued by MCC
- NEET UG Admit Card
- Rank Letter from NTA
- Class 10 & 12 Certificates and Marksheet
- Date of Birth Certificate (if not on 10th certificate)
- 8 Passport-size Photographs (same as on the application)
- Valid ID Proof (Aadhar/PAN/Driving Licence/Passport)
Additional Documents:
- For NRI Candidates:
- Passport & Embassy Certificate of Sponsor
- Sponsorship & Relationship Affidavit
- For OCI/PIO/Foreign Nationals: Citizenship Certificate/Card
- Category-Specific Certificates (if applicable):
- SC/ST/OBC-NCL Certificate (as per Central List)
- Disability Certificate (issued by an authorised medical board)
- EWS Certificate (as per prescribed format)
Counselling Rounds for NEET UG 2026
The process of counselling involves many rounds. These are:
- Round 1:
In this round of seat allotment, candidates are offered seats based on their preferences and merit.
- Round 2:
This is the second round of seat allotment. In this round, not allotted seats in the first round, or those who want to upgrade their seats, can participate.
- Mop-Up Round:
This round is to fill the remaining seats after Round 2 is completed.
- Stray Vacancy Round (if applicable):
After the mop-up round, if there are still any remaining vacant seats, this round will be conducted.
Candidates must stay updated with the counselling schedule and participate in all applicable rounds to increase their chances of securing a seat.
FAQs
1.What is the Medical Counselling Committee (MCC) and its role in NEET counselling?
The Medical Counselling Committee (MCC) is a government organization responsible for managing the centralized seat allotment system for medical and dental courses in India. It oversees admissions for undergraduate (MBBS/BDS), postgraduate (MD/MS), and super-specialty (DM/MCh) courses. MCC handles seat allocation for 15% of all India Quota (AIQ) in government colleges, 50% of all PG courses, and all seats in deemed universities. Admissions are based on NEET scores, reservation criteria, and candidates' preferences submitted during counselling.
2.How do I register for MCC NEET UG counselling?
To register for MCC counselling, visit the official MCC website (www.mcc.nic.in). Complete the online registration form by providing details such as your NEET UG roll number, application number, and personal information. Pay the required non-refundable registration fee and refundable security deposit to complete the process.
3.What is choice filling in the MCC counselling process?
Choice filling is a critical step where candidates select their preferred colleges and courses. Once registered, aspirants can modify and save their choices during the choice-filling window. Choices must be locked before the deadline; otherwise, the system will auto-lock the last saved choices. Properly researching colleges and courses ensures informed decision-making.
4.What documents are required for MCC counselling and verification?
Candidates must carry the following documents:
NEET UG scorecard, admit card, Class 10 and 12 mark sheets, identity proof (Aadhaar card, Passport, etc.), caste/category certificate (if applicable), PwD certificate (if applicable), allotment letter, and passport-sized photographs. Additional documents like a domicile certificate or ESIC certificate may be needed for specific quotas.
5.How is the MCC security deposit refunded after NEET UG counselling?
The security deposit paid during NEET UG counselling is refunded automatically by MCC after the counselling rounds are completed. The refund is processed to the same bank account used during registration, typically within 2–4 weeks. Candidates who either do not take a seat or have their admission confirmed by the allotted college are eligible for the refund. Make sure your bank details are correct in your counselling profile to avoid delays.
6.What are the different rounds of MCC counselling?
MCC counselling generally consists of 4 rounds:
Round 1: Initial allotment based on merit and preferences.
Round 2: For candidates not allotted seats in Round 1 or seeking an upgrade.
Mop-Up Round: This is for filling vacant seats after Round 2, primarily for deemed and central universities.
Stray Vacancy Round: Conducted at the institutional level for remaining seats after the mop-up round.
7.What is the difference between AIQ and state quota seats?
AIQ seats, managed by MCC, account for 15% of MBBS/BDS seats in government medical colleges across India (excluding Jammu and Kashmir). State quota seats, on the other hand, are managed by respective state authorities and cover 85% of seats in government colleges for candidates with domicile in that state.
8.How does the reservation policy work in MCC counselling?
MCC ensures reservation for various categories: SC (15%), ST (7.5%), OBC-NCL (27%), EWS (10%), and PwD (5%). These percentages apply to AIQ seats in government colleges. Additionally, specific institutions like AMU and Jamia Millia Islamia have internal quotas for their candidates.
9.What should I do if I do not get a seat in the first round of MCC counselling?
If you do not get a seat in Round 1, you can participate in Round 2 by logging into the MCC portal and modifying your preferences. Additionally, you can try the mop-up or stray vacancy rounds for available seats. Staying updated with the MCC website and carefully revising your preferences can improve your chances in subsequent rounds.
MCC NEET UG (2025). Counselling Application Fee?
- 15% AIQ/Central Universities
- UR: ₹1,000
- SC/ST/OBC/PwD: ₹500
- Deemed Universities
- All Categories: ₹5,000
10.Can MCC counselling registration be reset?
The MCC counselling registration for NEET UG 2025 can be changed using the 'Reset Registration' provided by the Medical Counselling Committee. only available during a specific time window each round.
11.Where can I find the NEET UG 2026 counselling schedule?
The official NEET UG 2026 counselling schedule will be available on the MCC website: www.mcc.nic.in once announced.
12.Where can I register for NEET UG 2026 counselling through MCC?
Registration for counselling will be on www.mcc.nic.in after the NEET 2025 results, expected by the end of June 2025.
13.What is the MCC Counselling 2026 Date for NEET UG?
The MCC Counselling 2026 date for NEET UG admission is begin in 23rd October 2025, when Round 1 registration will open on the official MCC website — mcc.nic.in. However, the actual Round 1 counselling process, including choice filling, seat allotment, and college reporting, is likely to start in the November 2025.
14.How many rounds of counselling are conducted for NEET UG?
There are three main rounds in NEET UG counselling:
- Round 1 – Initial seat allotment for All India Quota (AIQ) and state quota.
- Round 2 – Additional seat allotments if seats remain after Round 1.
- Mop-Up Round – Last chance for remaining seats, including private colleges.
If there are still unfilled seats, a Stray Vacancy Round is conducted.
15.What is the official website for MCC counselling updates?
The official website of MCC is www.mcc.nic.in. All official updates, announcements, and schedules for MCC counselling will be available on this website.
16.How do I fill out my preferences during MCC counselling?
- Log in to www.mcc.nic.in and enter your details.
- Choose and rank your preferred colleges and courses in order of priority.
- Lock your choices before the deadline, as changes cannot be made later.
17.Is there any registration fee for MCC counselling?
Candidates must pay a registration fee based on their category:
General Category: ₹1,000 for AIQ seats & Central Universities.
SC/ST/OBC/PwD: ₹500 for AIQ seats & Central Universities.
18.How can I check the seat allotment result for NEET 2026?
Visit www.mcc.nic.in and log in using your NEET roll number and password.
- Click on the "Seat Allotment" section to view your result.
- If you are allotted a seat, download your allotment letter from the portal.
- You will also receive an SMS or email notification about your seat allotment.
19.What are the documents required for NEET UG counselling registration?
Documents required for NEET UG Counselling registration are as follows:
- NEET Admit Card & Scorecard
- Class 10 & 12 Mark Sheets & Certificates
- Birth Certificate
- Valid ID Proof (Aadhaar, PAN, or Voter ID)
- Category Certificate (if applicable)
- PwD Certificate (if applicable)
- Domicile Certificate (if applicable)
- Passport-Sized Photos
- Income Certificate (if applicable)
- Character & Resident Certificate (if applicable)
20.Will MCC counselling 2026 be conducted for both UG and PG courses?
MCC conducts counselling for both UG (MBBS, BDS) and PG (MD, MS) courses.
21.Can I participate in both NEET UG and PG counselling through MCC?
No, you can only participate in one counselling process at a time. UG applicants follow the UG counselling process, while PG applicants wait for PG counselling after their exam.
22.When will reporting for NEET 2026 counselling take place?
Once a seat is allotted, candidates must report to the college for document verification and admission. The exact reporting dates will be announced after seat allotment results. Keep checking www.mcc.nic.in for details.
Looking for the Best NEET Counselling Guidance?
Take the next step toward achieving your dream of medical college. Explore our best NEET counselling services to help you secure the best NEET results and college options- click here.
Reviews
No reviews yet. Be the first to write one!